(一)供應端 :環保推動產能退出,行業整合趨勢明確
1、印染高污染行業,環保政策推動產能出清
紡織印染行業的高污染特性素來備受環保方面的關注。在紡織原材料加工為紡織品的生產過程中,會產生超過 8000 種對環境帶來破壞的化學品。從我國來看,紡織印染是我國發展比較早且具有競爭力的傳統優勢產業之一,但也是典型的高能耗、高水耗行業。據數據,紡織印染行業能耗約占全國產業總量的4.4%,水耗約占8.5%。同時印染行業是我國重點污染行業之一,其污染主要體現在廢水和廢氣兩方面。
(1)廢水:主要工業污染來源,污染濃度高,處理難度大
紡織印染廢水污染一直在我國工業行業中名列前茅,其廢水排放量占全國廢水排放的 11%左右,每年20-23億噸。化學需氧量(COD)排放量每年約24-30萬噸,全工業行業占比在 9%左右。印染作為水污大戶,其廢水排放量和污染物總量分別位居全國工業部門的第二位和第四位,占紡織業廢水七成以上。據報道,印染廠每加工100米織物將產生廢水量3-5t。據數據,我國印染工業水資源利用效率較低,單位用水量是國外的3-4倍,而廢水中污染物平均含量高達國外的2-3倍。
紡織印染廢水排放量占全國廢水總體約 11%

紡織印染 COD排放量全行業占比 9%上下

從污染物質來看,印染廢水污染物質主要來自纖維材料、紡織用漿料、印染加工所用的染料、化學藥劑等,典型高級面料印染廢水主要包括退煮漂廢水、染色廢水、絲光廢水、后整理廢水、設備沖洗水等,總染整廢水pH 在 10-11 間,有機物含量高,COD 約 800-2000mg/L,同時有約 10%未成功上色染料殘留在廢水中。總體來看具有污染濃度高、種類多、堿性大、毒害大及色度高等特點,屬于難處理的工業廢水種類。
高檔面料印染各加工過程廢水污染排放情況

(2)廢氣:工業VOCs 主要來源之一,以高溫定型機處理為主,污染更加隱蔽,難于監管
印染廢氣污染同樣驚人。印染作為工業源 VOCs(揮發性有機物)的重點來源,與 PM2.5 也有很大關系。早在報告就指出,我國紡織印染業 VOCs 排放量占不同來源 VOCs 排放總量的 8.8%,占工業過程 VOCs 排放的 30%以上。
相對于廢水,紡織印染廢氣排放更加隱蔽,更加難于監管,國家對此缺乏專門的、針對性的標準,目前全國性的《紡織印染工業大氣污染物排放標準》尚未頒布。
印染廢氣主要以高溫氣體混合物的形式排放,污染物包含甲醛、氨氣、多苯類以及染料分子等。據報道,目前行業內公認廢氣排放主要來自高溫定型機,其排放的廢氣具有高溫(120℃-170℃)、高污染、成分復雜的特性。且目前國內高溫定型機能源利用率約為 40%-50%,低于國外 70%的先進水平,存在較大降污空間。
印染程序中主要廢氣污染情況:以高溫定型機處理為主要來源

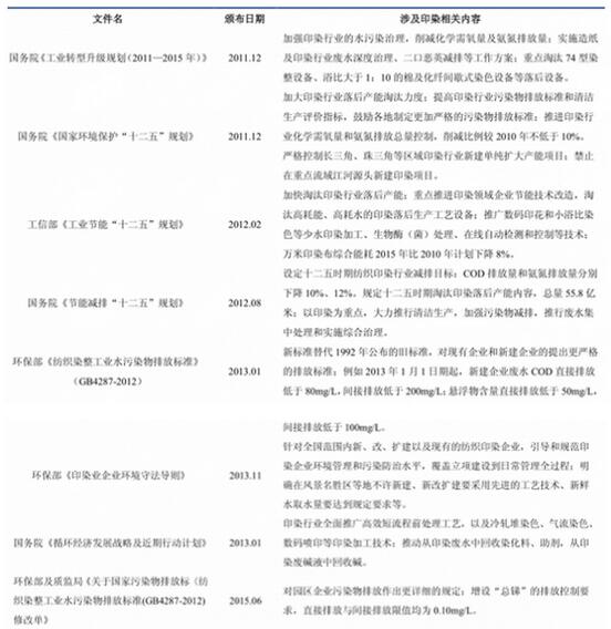
隨著國家對環保問題日漸重視,行業堅持可持續發展觀念。針對包括印染在內的傳統高污染行業,近年來中央及地方政府陸續頒布一系列政策法規以限制污染條件,規范綠色生產,一場以“綠色印染”為主題的印染產業升級正逐步開展。
近年來各級政府涉及印染行業環保政策相繼出臺


在各級政府日趨嚴格的印染環保政策下,一方面,大量中小型企業難以承擔高昂的環保整頓成本,開始逐步退出市場或被大企業兼并。另一方面,2010 年以來政府開始計劃有秩序地淘汰印染行業落后產能,據公布數據,2010-2015 年累計淘汰印染落后產能 158.4 億米。其中 2010、2012、2013 年均在 30 億米以上,2015 年共淘汰 12.01 億米。每年涉及企業均超過 100 家,整頓措施力度大。
受此影響,我國印染布產量自2011 年以來逐年呈下降趨勢,從2010年的601.65 億米下降至2015年的509.53億米。2016 年 1-9 月累計產量 391.17 億米。
我國印染布產量自 2011年以來逐年下降

2010年以來印染行業落后產能淘汰情況

2 、區域集中度高,行業集中度較低,政策推動下整合空間巨大
區域集中度高是印染行業的顯著特點,浙江、江蘇、山東、廣東和福建是我國印染五大主生產區。2006 年五大省份印染布年產量近 390 億米,占全國印染布總產量比例突破 90%。此后五省產量占比保持在 90%以上,且呈逐漸上升趨勢。2015 年五大省印染布產量 491 億米,占全國產量的 96.4%,地域集中度極高。
我國印染產業集中于沿海五省,地域集中度極高

相對于高地域集中度,印染行業另一個特點是行業集中低。目前我國印染行業市場競爭較為充分,雖然行業正處在去產能的節奏下,但企業數量依舊眾多。據中國印染行業協會統計,截止 2016 年 9 月,全國規模以上印染企業約 1770 家。特別是中低端印染市場,“低、小、散”企業充斥,產業附加值低,市場同質化競爭十分激烈。
全國規模以上印染企業數量呈下降趨勢,但目前依舊眾多

(二)需求端:印染應用仍比較廣泛,下游需求企穩回升
1 、印染是紡織服裝業應用比較為廣泛的染色形式
印染在紡織服裝產業鏈中作為中間環節為下游服裝制造企業提供面輔料。面料著色領域目前共三種生產方式,分別為印染布、色織布和色紡紗。其中色織布和色紡紗因適用范圍小、銷售單價高尚未形成較大規模。該領域仍以印染布為主要的染色形式,約占全球著色面料的 80%。
色紡紗發展迅速,形成寡頭壟斷,市場份額仍較小。根據顯示,2009 年我國紡紗總產能在 1.1 億錠左右,其中色紡紗產能約 500 萬錠,約占 4.5%,近年來色紡紗用途逐漸拓寬,特別在家用紡織面料、襯衣及休閑裝面料領域增長潛力巨大,但市場份額仍較小,2016 年約占成衣總量的 6%左右;色紡紗產業兩大寡頭華孚色紡、百隆東方 2016 年產能合計約為 34 萬噸,占中高端色紡紗 80%左右的份額。
色織布市場發展穩定。根據數據,色織布占全球棉紡行業份額僅為 7%,未來伴隨消費者對于服裝色彩等需求愈加時尚與多變,色織布仍有較好的發展前景。目前全球高端色織布產量約為 8 億米/年,中國占35-40%份額,約為 3 億米/年。
印染在面料著色領域應用廣泛

2 、下游需求回暖,人民幣貶值拉動出口
內需方面,隨著消費升級程度加深和人均可支配收入水平的提高,我國服裝市場規模穩定增長。據統計,2016 年我國服裝市場規模達 17976 億元,同比增長 5.1%,且未來五年將以 4.4%的年均增速平穩擴張,至 2021 年實現銷售額 22394 億元人民幣。
此外,2015 年下半年開始我國服裝零售額開始回升,2016 年單月同比增速逐步提升,11 月單月全國百家、50 家大型零售企業服裝類銷售額同比增速分別為 3.0%和 1.9%,目前行業處于弱復蘇階段并有望持續。
2002-2021年中國服裝市場規模及同比增速

2007-2016年服裝類零售額當月同比(%)

出口業務在我國印染行業中占重要地位。2011-2016 年,印染布出口占比逐年增加,2015 年達到 41.3%,2016年上半年繼續保持升高態勢。數量方面,2012-2015 年出口量年均增速為 7.4%,2015 年出口 206.6 億米,2016年上半年為 105.4 億米,出口量增加和印染布價格的提高從兩側發力拉動出口額增長。三年間出口額(以美元計)年均增速為 7.8%,2015 年實現出口額 243.1 億美元。如果人民幣在 2017 年繼續貶值,將對出口占比逐年升高的印染企業形成利好效應,從而進一步改善我國印染行業的供需格局。
印染行業出口占比逐年升高

2012-2016年H1印染布出口情況及同比增速






